Introduction
The journey of trauma recovery can often feel isolating and overwhelming. Have you ever felt overwhelmed by your past? Many individuals grapple with their experiences, searching for a way to heal. The ABC Method therapy shines as a beacon of hope, offering a structured approach that enhances emotional awareness and fosters resilience and personal growth.
As you navigate your healing journey, you might wonder: how can this method effectively challenge negative thought patterns and promote meaningful behavioral change? Exploring the ten benefits of the ABC Method therapy reveals its transformative potential. It reshapes lives and provides the tools necessary for lasting recovery, inviting you to take the first step towards healing.
Enhance Emotional Awareness with the ABC Method
The offers a compassionate way for individuals to explore their experiences. By identifying Activating Events (A), recognizing their Beliefs (B) about these events, and understanding the Consequences (C) of those beliefs, the nurtures through this . Have you ever felt overwhelmed by your past? By recognizing how your thoughts shape your emotions, you can manage your feelings more effectively. This is especially important for to prioritize their own needs over work or family.
Enhanced not only deepens your understanding of personal experiences but also builds resilience. It empowers you to with greater clarity and strength. Research shows that about 75% of individuals who start psychotherapy see , highlighting the effectiveness of structured methods such as .
A case study on the revealed that those who engaged with this framework reported . Many noted enhanced coping strategies and reduced anxiety levels. This is particularly relevant at The Emerald Couch, where creating a is essential for overcoming stigma and fostering in mental health.
As we explore this further, consider how the could support your journey. Seeking help is a courageous step towards healing, and you deserve to feel understood and empowered.

Challenge Negative Thought Patterns Using the ABC Method
Have you ever felt overwhelmed by your thoughts? The offers a gentle way to confront and challenge those that can weigh us down. By taking a closer look at the beliefs that arise from activating events, you can start to identify thoughts that may not serve you well. This process of helps you reframe those thoughts, fostering a more balanced perspective that can significantly lighten the of negativity.
As we explore this further, it’s important to recognize the power of the . Carl Rogers highlighted how this connection can be a vital tool for change. The embodies this by guiding you toward greater self-awareness and . Imagine transforming your , just like many others have, leading to improved and resilience in the face of life’s challenges.
Success stories abound, showcasing how individuals have embraced to . It’s a testament to the healing potential that lies within each of us. If you find yourself resonating with these experiences, consider taking that step toward seeking therapy. You deserve to feel supported and understood on your .

Promote Behavioral Change Through the ABC Method
The ABC Approach plays a vital role in fostering by shedding light on the deep connection between our thoughts, feelings, and actions. Have you ever felt overwhelmed by your past? This approach helps clients recognize how their beliefs shape their behaviors, allowing them to identify patterns that may not serve them well.
This newfound awareness empowers individuals to with , significantly . As we explore this further, you’ll see how the not only supports but also nurtures a .
By embracing the , you can take steps toward . Remember, you’re not alone on this journey; toward a brighter future.

Foster Resilience with the ABC Method
The ABC Method nurtures resilience by helping individuals reflect on their experiences and the beliefs they associate with them. As Elizabeth Edwards beautifully puts it, ", even if it’s less good than the one you had before." This sentiment resonates deeply, especially for overachievers who often find it challenging to prioritize their own needs amidst work and family demands. Have you ever felt overwhelmed by your past? This struggle can lead to feelings of burnout and emotional exhaustion.
Through , individuals learn to challenge negative beliefs and reframe their narratives, . This process not only equips them to handle current challenges but also prepares them for future adversities, significantly enhancing their . By addressing the and hold them back, individuals can in their bodies and lives - a key focus of The Emerald Couch.
According to the National Resilience Index report, is vital for developing effective . By embracing the , individuals can shift their perspectives, which leads to improved coping techniques and a greater capacity for recovery from trauma. Remember, , and seeking towards reclaiming your life.

Improve Communication Skills with the ABC Method
The significantly , guiding individuals to with greater clarity. Have you ever felt ? By exploring the relationship between activating events, beliefs, and consequences, individuals gain insight into their . This understanding enables them to more effectively.
This enhanced communication nurtures and empowers individuals to seek the assistance they need on their recovery journey. Research shows that is a cornerstone of the recovery process. Studies indicate that those who engage in open dialogue are more likely to experience positive outcomes in therapy.
Additionally, the promotes emotional expression, enabling individuals to . This is crucial for healing and . As we explore this further, remember that is a brave step towards a brighter future.

Reduce Anxiety Symptoms Using the ABC Method
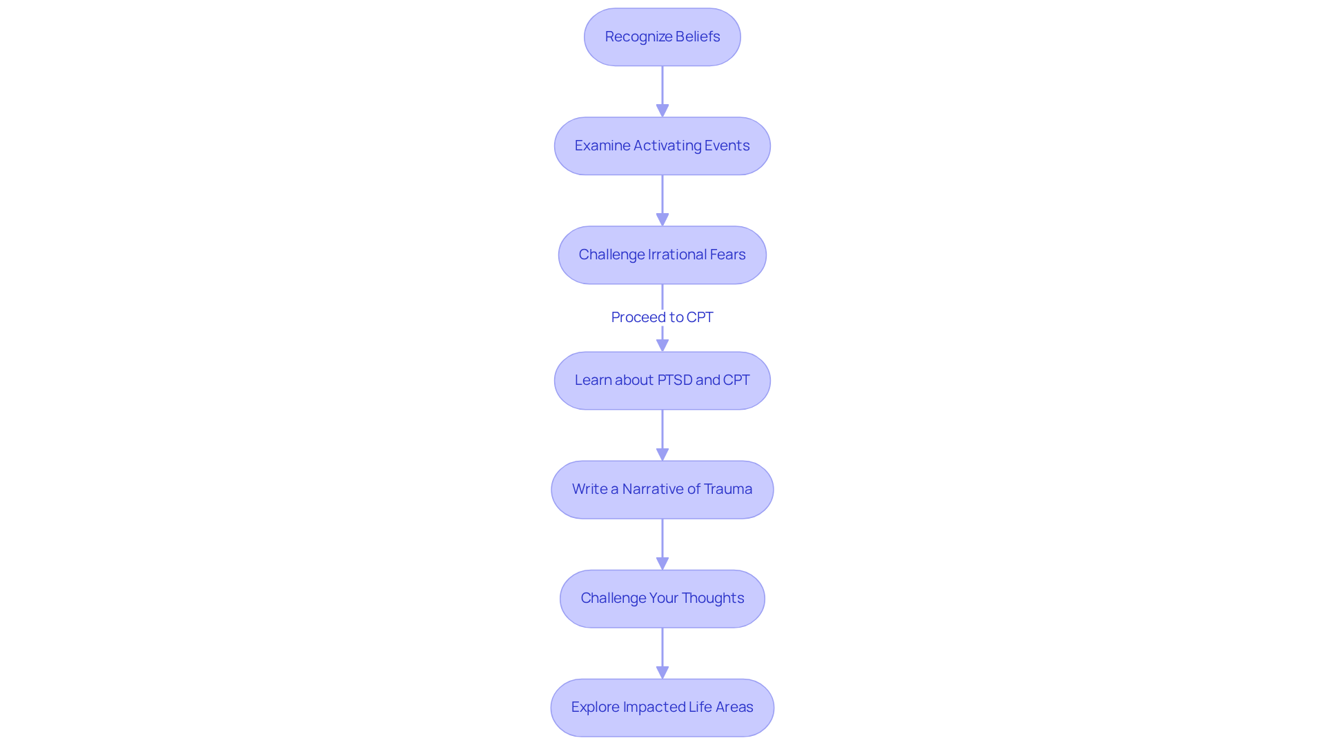
The offers a to by helping individuals recognize the beliefs that contribute to their feelings of unease. Have you ever felt ? By examining the activating events and their consequences, you can challenge those irrational fears and cultivate healthier coping strategies. This process not only eases immediate anxiety but also equips you with tools to .
For those who strive for excellence, the becomes a vital resource. It encourages you to slow down and be present, addressing any that may be affecting your . Integrating can further enhance your healing journey. CPT provides a structured way to understand and process trauma through four stages:
- Learning about PTSD and CPT
- Writing a narrative of your trauma
- Challenging your thoughts about it
- Exploring specific life areas impacted by trauma
This organized method fosters a secure and trusting therapeutic environment at The Emerald Couch, ultimately . Remember, seeking help is a courageous step towards a brighter future.

Enhance Self-Acceptance with the ABC Method
The ABC Method nurtures by encouraging individuals to reflect on their beliefs about themselves and their experiences. Have you ever felt overwhelmed by your past? For overachievers, who often find it challenging to prioritize their own needs amidst the demands of work and family, can be especially helpful. By gently challenging and reframing their narratives, individuals can cultivate a more .
This improved is vital for . It allows individuals to embrace their journey, recognize their intrinsic value, and ultimately find safety in their bodies and lives. This process can be a guiding light as they that may arise. Remember, you are not alone in this journey; seeking support can be a powerful step towards .

Provide Structured Coping Strategies with the ABC Method
The ABC approach offers a compassionate way for individuals to manage their experiences by breaking them down into smaller, more manageable parts. Have you ever felt overwhelmed by your past? By identifying activating events, beliefs, and consequences, clients can create personalized that directly address their unique challenges. This not only boosts their ability to handle stress but also fosters a sense of control over their emotional responses.
Integrating , like meditation and mindful breathing, can further enhance this process. As individuals learn to observe their thoughts and feelings without judgment, they can navigate their with greater ease. As David Kessler wisely noted, "Most important, grief is an emotional, spiritual, and ." This highlights the importance of , such as , in guiding us through this journey.
Success stories abound, showcasing individuals like Jane Doe, who embraced the alongside mindfulness practices. They faced their trauma head-on and built . Ideally, the should be introduced within 4-6 weeks of experiencing a stressor, providing a timely framework for to develop that facilitate recovery. Remember, seeking help is a brave step towards healing.

Facilitate Personal Growth Through the ABC Method
serves as a powerful tool for , encouraging individuals to delve into their beliefs and understand how these beliefs shape their experiences. At The Emerald Couch, we truly understand the stigma surrounding and the fear that often comes with seeking help. Our ensures that individuals feel safe and supported as they confront and reshape their narratives.
Have you ever felt ? By fostering a trusting relationship, we empower individuals to gain that can open doors to new opportunities. This journey not only enhances self-awareness but also helps , to slow down and find balance.
As Mark Twain wisely noted, "Twenty years from now than by the ones you did do." This sentiment resonates deeply with , as individuals engage with it and often discover that their potential for growth is closely tied to their ability to .
Moreover, studies show that 56% of participants experienced increased confidence from the abc method , highlighting its effectiveness in . So, why not take that first step towards healing? You deserve to and embrace the opportunities that await you.
](https://theemeraldcouch.com/the-mental-health-guide/template-6yjmh-sd97c)](https://theemeraldcouch.com/the-mental-health-guide/template-6yjmh-sd97c)](https://theemeraldcouch.com/the-mental-health-guide/template-6yjmh-sd97c)](https://theemeraldcouch.com/the-mental-health-guide/template-6yjmh-sd97c)](https://theemeraldcouch.com/the-mental-health-guide/template-6yjmh-sd97c)](https://theemeraldcouch.com/the-mental-health-guide/template-6yjmh-sd97c)](https://theemeraldcouch.com/services)](https://theemeraldcouch.com/the-mental-health-guide/template-6yjmh-sd97c)](https://theemeraldcouch.com/the-mental-health-guide/template-6yjmh-sd97c)](https://theemeraldcouch.com/the-mental-health-guide/template-6yjmh-sd97c)](https://theemeraldcouch.com/the-mental-health-guide/template-6yjmh-sd97c)](https://theemeraldcouch.com/the-mental-health-guide/template-6yjmh-sd97c)](https://theemeraldcouch.com/the-mental-health-guide/template-6yjmh-sd97c)](https://theemeraldcouch.com/the-mental-health-guide/template-6yjmh-sd97c)](https://theemeraldcouch.com/the-mental-health-guide/template-6yjmh-sd97c)](https://theemeraldcouch.com/the-mental-health-guide/template-6yjmh-sd97c)](https://theemeraldcouch.com/the-mental-health-guide/template-6yjmh-sd97c)](https://theemeraldcouch.com/the-mental-health-guide/template-6yjmh-sd97c)](https://theemeraldcouch.com/the-mental-health-guide/template-6yjmh-sd97c)](https://theemeraldcouch.com/the-mental-health-guide/template-6yjmh-sd97c)](https://theemeraldcouch.com/the-mental-health-guide/template-6yjmh-sd97c)](https://theemeraldcouch.com/the-mental-health-guide/template-6yjmh-sd97c)](https://theemeraldcouch.com/the-mental-health-guide/template-6yjmh-sd97c)](https://theemeraldcouch.com/the-mental-health-guide/template-6yjmh-sd97c)](https://theemeraldcouch.com/the-mental-health-guide/template-6yjmh-sd97c)](https://theemeraldcouch.com/the-mental-health-guide/template-6yjmh-sd97c). Each color-coded branch helps you navigate through the different aspects of this transformative method.](https://images.tely.ai/telyai/pmopquhu-the-center-represents-the-abc-approach-with-branches-showing-how-beliefs-support-and-outcomes-connect-to-personal-development-each-color-coded-branch-helps-you-navigate-through-the-different-aspects-of-this-transformative-method.webp "The center represents the ABC Approach, with branches showing how beliefs, support, and outcomes connect to personal development. Each color-coded branch helps you navigate through the different aspects of this transformative method.")
Experience Tailored Therapy at The Emerald Couch Using the ABC Method
At , individuals benefit from through the innovative . This method considers each person's unique experiences and needs, allowing therapists to that truly resonate. Have you ever felt overwhelmed by your past? Many overachievers find themselves caught in a whirlwind of responsibilities, often prioritizing work or family over their own well-being.
As Rumi beautifully stated, "The wound is the place where the light enters you," reminding us of the . By focusing on the specific challenges faced by each individual, including , the creates a nurturing environment that enhances recovery outcomes. This personalized method not only helps individuals navigate their s but also fosters significant , empowering them to .
It's essential to remember that recovery isn't always a straight path. The offers the support needed to guide clients through the . So, if you're feeling lost or burdened, consider reaching out for help. You deserve to embark on a that honors your unique story.
Conclusion
The ABC Method therapy truly shines as a compassionate approach to trauma recovery, offering a structured framework that helps individuals enhance their emotional awareness, challenge negative thought patterns, and promote meaningful behavioral change. By breaking down experiences into Activating Events, Beliefs, and Consequences, this method empowers individuals to navigate their emotions with clarity and resilience. It highlights how our thoughts shape our feelings and behaviors, guiding us toward personal growth and healing.
Throughout this article, we’ve explored the key benefits of the ABC Method therapy, including its effectiveness in reducing anxiety symptoms, fostering self-acceptance, and improving communication skills. This method not only equips individuals with tailored coping strategies but also nurtures a supportive therapeutic environment that is essential for recovery. Success stories and research show that embracing this method can lead to significant improvements in emotional processing and overall well-being.
In conclusion, the ABC Method therapy is more than just a technique; it’s a pathway to reclaiming your life and building resilience in the face of trauma. Have you ever felt overwhelmed by your past? Seeking support through this compassionate approach can be a vital step toward healing. Embrace the opportunity to explore the benefits of the ABC Method and take a courageous step toward a brighter, more empowered future.
Frequently Asked Questions
What is the ABC method therapy?
The ABC method therapy is a structured approach that helps individuals explore their experiences by identifying Activating Events (A), recognizing their Beliefs (B) about these events, and understanding the Consequences (C) of those beliefs, thereby enhancing emotional awareness.
How does the ABC method therapy enhance emotional awareness?
It nurtures emotional awareness by helping individuals recognize how their thoughts shape their emotions, which is crucial for managing feelings effectively, especially for high achievers who may struggle to prioritize their own needs.
What are the benefits of enhanced emotional awareness?
Enhanced emotional awareness deepens understanding of personal experiences, builds resilience, and empowers individuals to navigate trauma with greater clarity and strength.
What does research say about the effectiveness of the ABC method therapy?
Research indicates that about 75% of individuals who start psychotherapy see positive outcomes, underscoring the effectiveness of structured methods like the ABC method therapy.
What improvements have been reported by individuals using the ABC method therapy?
Individuals engaging with the ABC method therapy reported significant improvements in emotional processing, enhanced coping strategies, and reduced anxiety levels.
How does the ABC method therapy help in challenging negative thought patterns?
It allows individuals to confront and challenge negative thoughts by examining the beliefs arising from activating events, facilitating cognitive restructuring and fostering a more balanced perspective.
What is the role of the therapeutic relationship in the ABC method therapy?
The therapeutic relationship is vital for change, as it guides individuals toward greater self-awareness and personal growth, which is a core aspect of the ABC method therapy.
How can the ABC method therapy promote behavioral change?
The ABC method therapy helps clients recognize how their beliefs shape their behaviors, enabling them to identify and replace unhelpful patterns with healthier alternatives, thus fostering meaningful behavioral change.
What should individuals consider if they resonate with the experiences described in the article?
Individuals should consider seeking therapy as a courageous step toward healing, as it can provide support and understanding on their journey to emotional well-being.
List of Sources
- Enhance Emotional Awareness with the ABC Method
- Therapy by the Numbers: Essential Mental Health Stats for Patients and Providers (https://beaminghealth.com/article/therapy-statistics-you-need-to-know)
- Therapy Statistics: The Impact Of Mental Health Care In The United States | BetterHelp (https://betterhelp.com/advice/therapy/therapy-statistics-in-the-united-states-to-widen-your-understanding-of-mental-health)
- Does Therapy Actually Work? The Statistics on Success Rates (https://mydenvertherapy.com/does-therapy-actually-work-the-surprising-statistics-on-success-rates)
- 55 Inspiring Quotes That Show the Power of Emotional Intelligence (https://inc.com/gordon-tredgold/55-inspiring-quotes-that-show-the-importance-of-emotional-intelligence.html)
- Mental Health By the Numbers | NAMI (https://nami.org/mental-health-by-the-numbers)
- Challenge Negative Thought Patterns Using the ABC Method
- Mental Health By the Numbers | NAMI (https://nami.org/mental-health-by-the-numbers)
- 35 Best Therapy Quotes to Inspire and Motivate Others (https://positivepsychology.com/best-therapy-quotes)
- CBT Success Rate Statistics: Effectiveness of CBT in 2024 (https://crowncounseling.com/statistics/cbt-success-rate-statistics)
- 61 powerful mental health quotes (+ free digital wallpapers) (https://treatmyocd.com/blog/mental-health-quotes)
- Behavioral Essentials (https://behavioralessentials.com/resources/20-quotes-to-help-you-reframe-negative-thoughts)
- Promote Behavioral Change Through the ABC Method
- 81 Statistics on therapy and mental health treatment in 2024 (https://treatmyocd.com/blog/therapy-statistics)
- Therapy Statistics: The Impact Of Mental Health Care In The United States | BetterHelp (https://betterhelp.com/advice/therapy/therapy-statistics-in-the-united-states-to-widen-your-understanding-of-mental-health)
- CBT Success Rate Statistics: Effectiveness of CBT in 2024 (https://crowncounseling.com/statistics/cbt-success-rate-statistics)
- Mental Health By the Numbers | NAMI (https://nami.org/mental-health-by-the-numbers)
- Statistics About Therapy & Mental Health in the U.S. (https://mydenvertherapy.com/therapy-mental-health-statistics)
- Foster Resilience with the ABC Method
- home.hellodriven.com (https://home.hellodriven.com/articles/the-50-best-resilience-quotes)
- Improve Communication Skills with the ABC Method
- Therapy Statistics: The Impact Of Mental Health Care In The United States | BetterHelp (https://betterhelp.com/advice/therapy/therapy-statistics-in-the-united-states-to-widen-your-understanding-of-mental-health)
- Does Therapy Actually Work? The Statistics on Success Rates (https://mydenvertherapy.com/does-therapy-actually-work-the-surprising-statistics-on-success-rates)
- The ABC method for improving mental health (https://news-medical.net/news/20251125/The-ABC-method-for-improving-mental-health.aspx)
- 150+ Quotes for speech therapists: Inspiration, Communication, and Growth (https://nataliamaganda.com/150-quotes-for-speech-therapists-inspiration-communication-and-growth)
- The Vital Role Of Communication During The Recovery Process (https://missionrecoveryhome.com/the-importance-of-communication-during-the-recovery-process)
- Reduce Anxiety Symptoms Using the ABC Method
- CBT Success Rate Statistics: Effectiveness of CBT in 2024 (https://crowncounseling.com/statistics/cbt-success-rate-statistics)
- Anxiety and Depression Statistics - CBT Effective for 50 to 75 Percent of Patients - North American Community Hub (https://nchstats.com/anxiety-and-depression-statistics)
- 100 Anxiety Quotes to Help Calm Your Mind on Tough Days (https://today.com/life/quotes/anxiety-quotes-rcna126836)
- Anxiety Quotes: The Ten Best Quotes About Overcoming Anxiety (https://psychologytoday.com/us/blog/in-practice/201301/anxiety-quotes-the-ten-best-quotes-about-overcoming-anxiety)
- Provide Structured Coping Strategies with the ABC Method
- Abc Model Of Crisis Case Study Examples - 751 Words | Cram (https://cram.com/essay/Abc-Model-Of-Crisis-Case-Study-Examples/PJVDLHESCV)
- Facilitate Personal Growth Through the ABC Method
- Statistics About Therapy & Mental Health in the U.S. (https://mydenvertherapy.com/therapy-mental-health-statistics)
- Psychology Quotes: Inspiration for Personal Growth & Insight (https://counselingcentergroup.com/power-of-psychology-quotes)
- 50 Best Personal Growth Quotes for Everyday Evolution (https://snhu.edu/about-us/newsroom/education/personal-growth-quotes)
- Thriveworks Pulse on Mental Health Report 2025 (https://thriveworks.com/help-with/research/pulse-on-mental-health-report)
- Experience Tailored Therapy at The Emerald Couch Using the ABC Method
- Famous Therapy Quotes (https://gratitudecounselingservices.com/post/famous-therapy-quotes)
- 75 Positive Mental Health Quotes to Comfort and Inspire You (https://goodhousekeeping.com/life/a39739060/mental-health-quotes)
- 35 Best Therapy Quotes to Inspire and Motivate Others (https://positivepsychology.com/best-therapy-quotes)
- From Breakdown to Breakthrough: 30 Inspiring Mental Health Quotes for Transformation — Evolve Psychiatry (https://evolvepsychiatry.com/blog/from-breakdown-to-breakthrough-30-inspiring-mental-health-quotes-for-transformation)