Introduction
Navigating the world of mental health treatments can feel overwhelming, can’t it? With so many options available, it’s easy to feel lost. One method that stands out is exposure therapy. This approach helps individuals confront their fears in a safe and controlled environment, making it a leading choice for conditions like PTSD and phobias.
But how does exposure therapy compare in terms of duration and effectiveness against other treatments? Let’s take a closer look. This article will explore the timelines of exposure therapy, comparing it with cognitive behavioral therapy and pharmacotherapy. We’ll also delve into the unique benefits and challenges each method presents.
As we explore this further, what insights can we gain about the best path to healing? Understanding these options can empower you to make informed decisions about your mental health journey.
Define Exposure Therapy: Mechanisms and Purpose
Exposure treatment is a compassionate psychological approach designed to help individuals face their fears and concerns in a safe, controlled environment. This method gently introduces feared stimuli-whether they be situations, objects, or memories-allowing for a gradual confrontation of those fears. At the heart of this process is desensitization, where repeated interactions with the feared component lead to a decrease in distress. This approach has shown remarkable effectiveness for conditions like post-traumatic stress disorder (PTSD), phobias, and obsessive-compulsive disorder (OCD).
Have you ever felt overwhelmed by your past? By methodically confronting their fears, individuals can learn to manage their nervousness and reduce avoidance behaviors, fostering resilience and aiding emotional processing. Studies reveal that about 53% of people who begin extended treatment no longer meet the diagnostic criteria for PTSD, with this percentage rising to 68% among those who complete the program. Moreover, long-term follow-ups indicate that 83% of patients maintain these improvements six years after treatment.
The goal of desensitization treatment extends beyond mere symptom relief; it empowers clients to reclaim their lives from the constraints of fear and anxiety. By helping individuals understand that trauma memories can be experienced without overwhelming distress, treatment works to dismantle the dysfunctional fear frameworks that often emerge after traumatic events. This transformative journey not only alleviates symptoms but also enhances overall quality of life, making this form of treatment a crucial aspect of effective mental health care.
At The Emerald Couch, we offer personalized treatment services, including a complimentary 30-minute consultation to discuss your unique needs and how we can support your healing journey. Additionally, incorporating mindfulness techniques can further enhance the effectiveness of desensitization. Mindfulness encourages clients to slow down and observe their thoughts and feelings without judgment, enabling them to approach their fears with greater awareness and control. This combination of desensitization techniques and mindfulness can lead to improved emotional regulation and resilience, making it especially beneficial for those who have experienced trauma.
The concept of extinction in desensitization involves presenting a feared stimulus without the associated threat, further validating the method's effectiveness. Patients who undergo gradual exposure report less suffering compared to those who face sudden situations, underscoring the importance of a tailored approach. The personalized nature of exposure treatment at The Emerald Couch allows for culturally sensitive adjustments, particularly for individuals dealing with race-related traumas, ensuring that diverse patient experiences are thoughtfully addressed.

Duration of Exposure Therapy: What to Expect
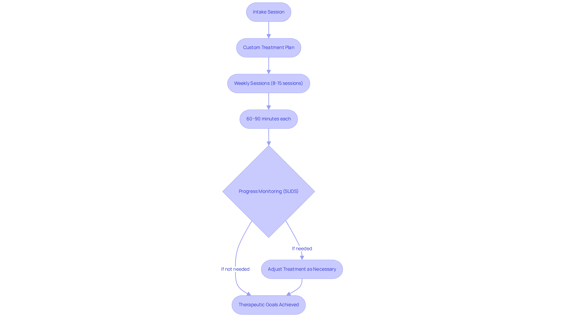
Many people wonder how long does exposure therapy take, as it typically involves 8 to 15 sessions, each lasting between 60 to 90 minutes. Clients usually attend weekly sessions over about three months, which leads to the question of how long does exposure therapy take, although this duration can vary from two months to 15 weeks based on individual needs. The timeline of treatment, or how long does exposure therapy take, can be greatly affected by the severity of symptoms and the specific anxiety disorder being treated. Have you ever felt like some days are easier than others? Some individuals notice significant improvements after just a few sessions, while others may wonder how long does exposure therapy take to achieve their therapeutic goals.
At The Emerald Couch, your healing journey begins with an intake session. Together, we’ll create a custom treatment plan that defines what success looks and feels like for you. We utilize both imaginal and in vivo exposure, allowing you to set the pace that feels right for you. This personalized approach ensures that your therapy aligns with your unique needs. Additionally, therapists often use the Subjective Units of Distress Scale (SUDS) to monitor your progress and adjust treatment as necessary. This flexibility in treatment duration guarantees that you receive the most effective care tailored to your healing journey, including considerations of how long does exposure therapy take.
It’s important to remember that some clients may experience mild to moderate discomfort when trying new activities or discussing past traumas. But once you start feeling more stable, we can explore a pace that suits you better. Your support will always align with your personal needs and goals, ensuring you feel understood and cared for every step of the way.

Compare Other Therapies: Duration and Effectiveness
When considering the methods of desensitization, such as cognitive behavioral techniques and medication, it’s important to understand how long does exposure therapy take and the differences in treatment length and effectiveness. Cognitive Behavioral Therapy (CBT) typically involves 12 to 20 sessions, each lasting about 50 minutes, which leads to the question of how long does exposure therapy take. While CBT has shown effectiveness for various anxiety-related disorders - research indicates a 50% reduction in generalized worry - desensitization often stands out as the gold standard for treating specific phobias and PTSD. This is due to its direct approach in confronting fears, leading to a 49% reduction in symptoms.
At The Emerald Couch, we understand that each individual has unique needs. That’s why we tailor our treatment sessions, which typically span around three months with weekly personal meetings, to clarify how long does exposure therapy take, resulting in eight to 15 sessions. This structured approach allows individuals to gradually overcome their fears and anxieties in a nurturing environment. Have you ever felt overwhelmed by your past? We also offer a complimentary 30-minute consultation to help you explore your needs and see how exposure therapy can support your journey.
All providers at The Emerald Couch accept Lyra and Aetna, but we are considered out-of-network for other insurance companies. This means clients pay upfront for their sessions and can seek reimbursement from their insurance. In contrast, while pharmacotherapy may offer quicker symptom relief, it often doesn’t address the underlying behavioral patterns that contribute to distress. Treatment duration can vary significantly based on the prescribed medication and individual responses, often requiring ongoing management.
Overall, the focused duration and personalized support at The Emerald Couch make it an appealing choice for those seeking lasting improvements in their mental well-being, especially for those curious about how long does exposure therapy take. We’re here to help you take that important step towards healing.

Evaluate Pros and Cons: Exposure Therapy vs. Alternatives
Exposure treatment is recognized for its evidence-based effectiveness in addressing anxiety disorders, especially post-traumatic stress disorder (PTSD) and specific phobias. Have you ever felt overwhelmed by your past? Research indicates that around 60% to 90% of individuals experience significant relief from symptoms after completing desensitization treatment, showcasing its impressive success rates. Many clients share that they develop better coping strategies and feel a greater sense of control over their fears, which can inspire increased motivation and commitment to the therapeutic journey. The structured approach of desensitization allows for measurable progress, making it easier for participants to track their improvements over time.
However, it's important to recognize that exposure therapy may not be the right fit for everyone. Some clients might initially find the process distressing, as it involves confronting fears head-on. This can be particularly challenging for those who aren't ready to face their fears directly. In contrast, options like cognitive behavioral therapy (CBT) offer a broader range of coping strategies without the need for direct confrontation, which might feel more comfortable for some individuals. While pharmacotherapy can provide quick symptom relief, it often doesn't address the underlying causes of distress, potentially leading to a cycle of reliance on medication.
Ultimately, choosing between desensitization therapy and its alternatives should be guided by personal preferences, therapeutic goals, and the specific nature of the disorder being treated. For instance, individuals with social anxiety may benefit from in vivo exposure, which involves engaging in social situations, while those with panic disorder might find interoceptive exposure more helpful. By tailoring treatment to the unique needs of each client, therapists can enhance outcomes and support lasting recovery. Remember, seeking help is a courageous step towards healing.

Conclusion
Exposure therapy offers a compassionate path for those looking to conquer their fears and anxieties in a nurturing environment. By gradually facing these fears, individuals not only find relief from their symptoms but also gain the strength to reclaim their lives, fostering resilience and emotional growth. Its effectiveness, especially for conditions like PTSD and specific phobias, highlights its vital role in mental health treatment.
As we explore this further, it’s important to note that exposure therapy typically requires 8 to 15 sessions over a few months, providing a personalized approach that caters to individual needs. In contrast, other therapies like cognitive behavioral therapy and pharmacotherapy can vary widely in duration and effectiveness, often missing the direct confrontation that exposure therapy uniquely offers. This direct engagement can lead to significant symptom relief for many, making it a valuable option for those ready to face their fears.
Ultimately, the choice of therapy should reflect your personal preferences and therapeutic goals. Have you ever felt overwhelmed by your past? Understanding the unique benefits and challenges of exposure therapy compared to its alternatives can empower you to make informed decisions about your mental health journey. Taking that courageous step to seek help is a vital move towards healing, and exploring options like exposure therapy can lead to profound and lasting improvements in your quality of life.
Frequently Asked Questions
What is exposure therapy?
Exposure therapy is a psychological approach designed to help individuals face their fears in a safe, controlled environment by gradually introducing feared stimuli, such as situations, objects, or memories.
How does exposure therapy work?
The therapy works through a process called desensitization, where repeated interactions with the feared component lead to a decrease in distress and help individuals manage their nervousness and reduce avoidance behaviors.
What conditions can exposure therapy effectively treat?
Exposure therapy has shown remarkable effectiveness for conditions such as post-traumatic stress disorder (PTSD), phobias, and obsessive-compulsive disorder (OCD).
What are the success rates of exposure therapy for PTSD?
Studies indicate that about 53% of people who begin extended treatment for PTSD no longer meet the diagnostic criteria, with this percentage rising to 68% among those who complete the program. Long-term follow-ups show that 83% of patients maintain these improvements six years after treatment.
What is the goal of exposure therapy?
The goal of exposure therapy is to empower clients to reclaim their lives from the constraints of fear and anxiety, helping them understand that trauma memories can be experienced without overwhelming distress.
How does mindfulness enhance exposure therapy?
Incorporating mindfulness techniques encourages clients to observe their thoughts and feelings without judgment, allowing them to approach their fears with greater awareness and control, which can improve emotional regulation and resilience.
What is the concept of extinction in desensitization?
The concept of extinction involves presenting a feared stimulus without the associated threat, which helps validate the effectiveness of the method and shows that patients who undergo gradual exposure report less suffering than those who face sudden situations.
How does The Emerald Couch personalize exposure therapy?
The Emerald Couch offers personalized treatment services, including culturally sensitive adjustments for individuals dealing with race-related traumas, ensuring that diverse patient experiences are thoughtfully addressed.
List of Sources
- Define Exposure Therapy: Mechanisms and Purpose
- VA.gov | Veterans Affairs (https://ptsd.va.gov/professional/treat/txessentials/prolonged_exposure_pro.asp)
- Interview on Exposure Therapy for PTSD OCD (https://psychotherapy.net/perspectives/articles/edna-foa-on-prolonged-exposure-therapy)
- Exposure therapy (https://my.clevelandclinic.org/health/treatments/25067-exposure-therapy)
- Exposure therapy for PTSD: A meta-analysis (https://sciencedirect.com/science/article/abs/pii/S0272735821001586)
- Duration of Exposure Therapy: What to Expect
- Prolonged Exposure (PE) (https://apa.org/ptsd-guideline/treatments/prolonged-exposure)
- VA.gov | Veterans Affairs (https://ptsd.va.gov/understand_tx/prolonged_exposure.asp)
- Prolonged Exposure Therapy (https://psychologytoday.com/us/therapy-types/prolonged-exposure-therapy)
- Prolonged Exposure Therapy: Facing Trauma to Find Freedom (https://therapygroupdc.com/therapist-dc-blog/prolonged-exposure-therapy-facing-trauma-to-find-freedom)
- Compare Other Therapies: Duration and Effectiveness
- Cognitive-behavior therapy vs exposure therapy in the treatment of PTSD in refugees - PubMed (https://pubmed.ncbi.nlm.nih.gov/11579988)
- Empowering CBT Techniques Quotes: Words of Wisdom for Personal Growth and Cognitive Mastery | Grouport Journal (https://grouporttherapy.com/blog/cbt-quotes)
- Exposure therapy (https://my.clevelandclinic.org/health/treatments/25067-exposure-therapy)
- Best 35 CBT Quotes (Cognitive Behavioral Therapy) (https://ineffableliving.com/cbt-quotes-cognitive-behavioral-therapy)
- CBT Success Rate Statistics: Effectiveness of CBT in 2024 (https://crowncounseling.com/statistics/cbt-success-rate-statistics)
- Evaluate Pros and Cons: Exposure Therapy vs. Alternatives
- Exposure Therapy for Anxiety: What to Expect and Effectiveness (https://healthline.com/health/anxiety/exposure-therapy-for-anxiety)
- Exposure therapy (https://my.clevelandclinic.org/health/treatments/25067-exposure-therapy)
- Exposure Therapy for Anxiety | A Comprehensive Guide (https://247dct.org/exposure-therapy-for-anxiety-a-comprehensive-guide)
- Exposure Therapy Challenges Patient Expectations (https://psychologicalscience.org/publications/observer/exposure-therapy-challenges-expectations.html)
- Exposure Therapy: A Proven Treatment for Anxiety Disorders (https://ovrcome.io/post/exposure-therapy-a-proven-treatment-for-anxiety-disorders)